通过对全国职业院校教学管理50强案例中各院校工作方案的梳理,可以发现大多数职业院校在教学管理工作的关键要素上,均形成了人本化、协同化和常态化的管理理念、管理模式和管理机制,总结其管理经验和典型做法有助于起到示范引领的辐射作用,从而有效推动全国职业院校教学管理水平的提升。
一
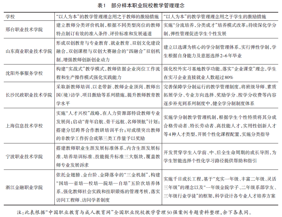
教学管理理念:以人为本,关注师生发展诉求
教学管理是以人为主体和作用对象的实践活动,教学管理的核心是对人的管理。教师和学生作为教学管理工作的具体实施主体和直接作用对象,其教学积极性和参与能动性深刻影响着教学管理的质量和效率,因此,“以人为本”的理念基底是提升管理有效性的基本前提。从全国职业院校50强案例院校的典型做法来看,每一所职业院校的教学管理理念都体现出对主体的足够重视和热切关怀(表1)。

在教师发展诉求方面,职业院校教师相较普通教育教师群体而言更易产生职业倦怠,而履行教师心理契约(即实现教师的各种需求)和重视教师职称晋升问题能有效降低教师职业倦怠产生的风险,因此,50强案例院校在教学管理过程中不仅采用了分层分类的管理方式来解决不同类型教师群体的职业发展需求,还通过创新教学模式和完善支持环境来提升教师的专业发展能力。
此外,因职业院校的学生普遍没有形成良好的学习习惯,其总体学习心理状态不容乐观,学习投入水平明显不足,学习倦怠处于中等偏高的程度,因此,在践行“以人为本”的教学管理理念方面,50强案例院校均基本关注到了职业院校学生的认知发展特点和学业发展诉求,致力于通过教学管理改革创新来改善这一现象。
人本化的教学管理理念已成为50强案例院校开展教学管理工作的基本遵循,正是因为这些院校对组织发展规律和主体价值诉求的关注与重视,其构建的教学管理体系才真正保障了教学活动的有效性。
二
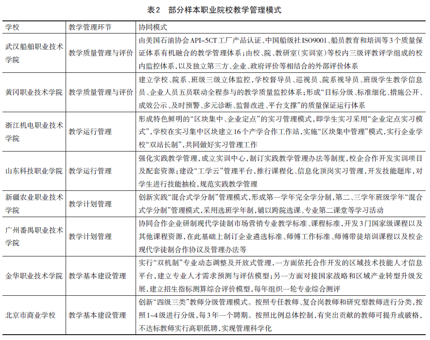
教学管理模式:协同有序,提升系统整体效率
教学管理作为职业院校实施人才培养、开展教学活动的基础和保障,其所涵括的工作内容不仅繁杂,而且相对独立分散。以教育部印发的《高等学校教学管理要点》为参照,教学管理的基本内容一般包括教学计划管理、教学运行管理、教学质量管理与评价以及教学基本建设管理。这一由主体、组织和环境三大要素组成的管理系统中,每个一级要素都嵌套了多个二级要素,各要素之间的相互作用和关系表现出较为丰富的层次性、因果性和非线性特征。
教学管理系统作为一个复杂的开放性系统,其内部一切活动都离不开主体、组织和环境的协同化。
首先,教学管理内容的复杂性使管理系统常处于不平衡状态,难以发挥其应有的整体功能,而只有当其内部管理工作保持运动方向上的一致,才能保证教学管理质量的最优化。
其次,职业教育办学的开放性特征决定教学管理过程不仅要关注社会发展趋势及企业用工需求,还应在教学计划管理、教学运行管理、教学质量管理与评价等环节适宜地协同外部力量,保障管理工作的有效性。综观50强案例院校,其在教学管理过程中基本注重了以协同化模式来处理内外部主体、组织和环境三大要素间的关联。

表2所示,大多数院校在形成了内部教学管理要素协同管理模式的基础上,还营造了合作企业、社会机构和政府参与的教学管理环境,实现了职业院校教学管理的组织协同、部门协同、主体协同和内容协同。
协同化的教学管理模式既能针对教学管理内容的复杂性改善其零散点状关系,又能基于教学管理系统的开放性提升教学管理的整体效应,是彰显职业教育办学特色和满足教学管理现实需求的有效途径。
三
教学管理机制:灵活常态,保障队伍专业能力
教学管理工作兼有行政管理与学术管理的双重职能,不仅要进行一般的行政性管理,还要根据办学指导思想和人才培养目标等进行教育教学研究,承担学校教学工作的学术性管理职能,因此教学管理人员应是“懂得教育的有管理专长的专业人员”,专业化是其职业生涯发展的目标取向。
全国职业院校教学管理50强的遴选标准指出评选院校应建有专兼结合、相对稳定的教学管理队伍,并提出要设立教学管理工作专项经费、设有专门的教研机构和建立完善的教师教研活动机制等,关注教学管理人员专业能力的可持续发展,重视教学管理队伍的专业化进程(表3)。

美国教育协会(NEA)曾就“专业化”提出过8项标准:(1)应属高级心智活动;(2)应受长时间的专业教育;(3)应具有专门的知识领域;(4)应能不断地在职进修;(5)应有健全的专业组织;(6)应以服务社会为目的;(7)应属永久性的职业;(8)应建立并能遵守专业规范或公约。
可见专业化建设是一个长期持续的过程,需要一定的管理制度规范和激励政策引导来实现这一目标。作为学校管理队伍的基础,教学管理队伍主要包括教务处等职能部门、实训等辅助教学管理部门以及系(部)和专业(教研室)主任,这一群体的专业化发展表现为一种“功能专业主义”,即其专业性无法依靠职前的知识教育来完成,必须通过接受继续教育来实现。推其因,一是在于教学管理内容的复杂性和管理系统的开放性带来了主体、组织与环境之间的权变关系,要求教学管理者能够结合实际情况和采用适切手段来解决各种矛盾、各类问题,这种高度情境化的工作性质使得教学管理人员无法脱离具体实践来获得专业知识和技能,职后培养是其专业化发展的必然前提。二是在于教学管理工作对教学管理队伍的专业化水平具有特殊要求,成员既要熟悉教学相关的专业知识,也需掌握管理相关的科学技巧,还要具备一定的科研水平和信息技术处理能力,这种兼具专业性和服务性的职业属性特征,需要教学管理人员不断接受教育或培训来建构完善自己的知识体系,也需要学校建立健全教学管理机制,为教学管理人员的专业能力发展、在职教育与培训、岗位晋升需要提供制度化保护和支撑。
从50强案例院校的实践成果来看,不少院校也将教学管理队伍的专业化发展放在与教师队伍建设同等重要的位置,注重构建灵活、富有创新性的教学管理队伍建设机制,保障管理队伍的整体专业水平。50强案例院校通过灵活且常态化的建设机制,实施了教学管理队伍的调整优化,通过进修培训、职称评审、职务晋升等方式,为教学管理人员的职业生涯发展创造有利条件,为教学管理队伍的专业化目标实现提供规划空间。
四
启示与建议
(一)关注教学管理的伦理目标,加强人才培养的德行意识
德国著名教育学家赫尔巴特曾提出“教育性教学”的思想,指出不存在任何“无教育的教学”,且“心灵的充实——这应当视为教学的一般结果——比其他任何细枝末节的目标更重要”。
教学过程充满创造精神与生命色彩,其目的不仅在于传递知识教授技能,更在于促进个体全面自由发展,而伦理道德素质在人的综合素质中占据十分重要的地位,是实现人的全面发展的必要条件,因此,作为服务于教学活动的实践工作,教学管理的目标最终必须同教学目的相一致,即体现鲜明的育人意识,引导教学管理者注重其价值观、社会准则与伦理规范,将求善、行善的道德价值取向运用于教学管理之中。
当前,“以人为本”“以学生为中心”的教学管理理念在“破”的方面日趋深入,但在“立”的方面仍显不足。换言之,尽管50强案例院校的教学管理理念均渗透着一定的伦理精神,尊重师生的个体差异性和关注个人的发展诉求,但囿于观念意识、制度规范、理论研究等层面的偏缺,我国大多数职业院校在开展教学管理工作时仍易出现伦理价值缺失与道德失范的状况,以物为基础的理性管理模式淡化了以人为基石的人本管理范式,导致教学管理伦理诉求不足。
因此各职业院校需加强对教学管理相关者的德行诉求与伦理目标的培养与重塑,还应建构一定的秩序规范来引导教学管理道德文化场域的形成,从内在主动性与外在规定性的双向互动中依循立德树人的根本标准来完善教学管理的伦理根基。教学管理这项以“培养人”为最终目的的教育实践活动,尤其需要伦理精神的关怀。只有当学校始终将促进个体的道德完善、精神完满、自由发展蕴含于教学管理活动之中,这项工作才会更加充满生机、富有意义。
(二)创设教学管理的共融环境,增进组织机构的协调关系
教学管理系统的可持续发展目标需要其保持与外部环境之间的关联性。鉴于教学管理系统的整体性与相关性特点,创设组织机构间协调互动的共融环境便成为实现教学管理有效性的重要前提。
如前所述,全国职业院校教学管理50强案例院校在要素关系的处理上大多实现了协同化,纵向上基本理顺了各类参与机构与管理主体的权责关系,横向上则对教学过程、教学信息、教学资源、教学时间等要素采取了诸如PDCA的管理模式,使教学管理系统避免离散走向集成。因此,其他职业院校在日常实践中,也需重视教学管理组织机构之间的协调关系,根据教学管理系统的整体性、目的性、层次性、关联性特征,从内外部创设良好的共融环境。
同时,职业教育的社会属性需要教学管理系统适应经济社会发展规律,注重同国家政策导向、区域产业发展、企业用工需求的协同共融,不仅要贯彻国家教育方针政策、适应区域产业结构,提高教学管理水平以保障人才培养质量,还需在教学管理环节加强校企协同管理,在专业、课程、师资和实训基地建设等方面深化产教融合、校企合作,与合作企业资源共享,真正使教学管理有目的、有方向、有计划、有组织地引导师生发展,履行服务职能。
(三)打造教学管理的信息平台,实现管理业务的流程再造
业务流程的科学程度决定着组织的运行效率。教学管理是一项对教与学进行全面管理与服务的工作业务,涉及主体、组织和环境的多方面协调,需要对大量信息资源进行处理配置,因此定期反思和审视整个教学管理业务流程显得尤为重要。与此同时,在信息技术渗透教学领域的当下,必然会引起学生学习内容、知识呈现的结构顺序、教师的教学策略以及师生关系、生生关系的深刻变化。于教学管理工作而言,再思考与再设计的流程再造将是改革传统模式、迎接新型挑战的势在必行之举。教学管理信息平台的建立是流程再造的前提与动力,通过建立新型组织关系、突破资源传递的时空限制、提高业务处理模式的可行性等,注重教学管理的服务本质和过程控制,形成科学高效的教学管理业务流程。
从教育实践来看,全国职业院校教学管理50强在不同程度上均运用了现代化手段来实现教学管理的流程再造,通过教学管理信息化平台的建设,从传统的人工管理逐渐转向人工与技术相结合的科学化管理,平台系统覆盖到专业设置、教学安排、资源安排、学籍管理、考核评价等全过程多环节,教学管理工作的附加值得到有效提升。因此,职业院校教学管理的流程再造与学校信息化建设工作更应相辅相成同步推进,不仅可以自主研发或购买使用较为完善的内部教学管理信息系统,做好教学数据采集的标准化和规范化工作,提高教学管理人员处理业务流程的工作效率,还可推进教学管理广域专题建设工程,连接政府、社会、行业企业等外部动态信息,建立教学质量反馈信息平台,能够更加准确快捷地服务全体师生。同时各职业院校还需重视加强教学管理人员信息技术应用能力的培养,通过灵活整合与拓展教学管理领域的人力资源,使其最终能在操作层面将技术应用到教学管理流程之中。

本文摘自《中国职业技术教育》2020年第28期
