娄底职业技术学院
智慧校园
首页
学院概况
学校简介
校训校徽
现任领导
部门电话
学校章程
教育教学
招生就业
招生信息网
就业信息网
学工在线
管理机构
教学单位
继续教育
图书馆
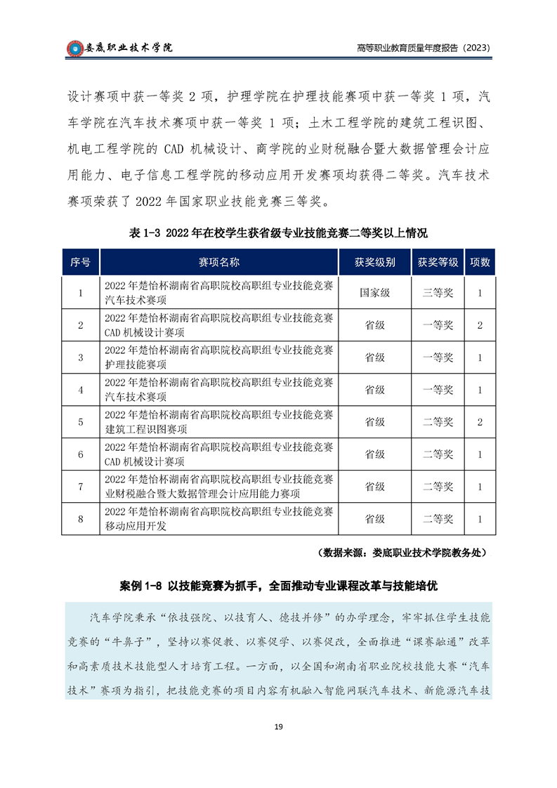
娄底职业技术学院高等职业教育质量年度报告(2023)
发布者:系统管理员
来源:通知公告
发布时间:2023-01-12
浏览次数:
1190